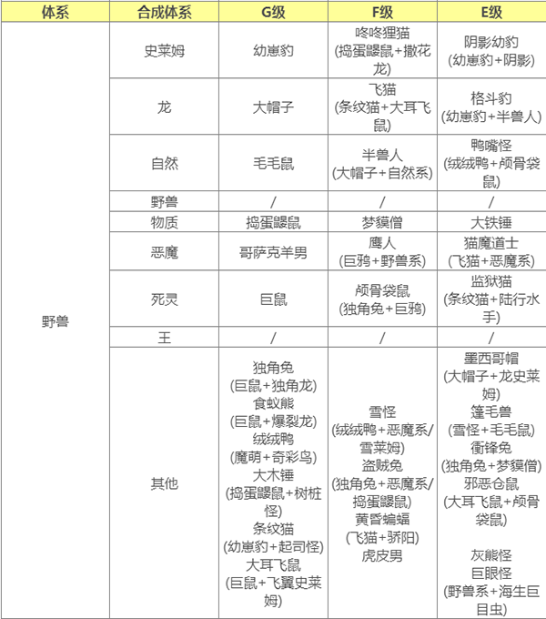
勇者斗恶龙怪物仙境3是一款怪物收集和培育的RPG手游。玩家扮演被诅咒而无法攻击怪物的魔族王子皮萨罗,立志成为最强怪物大师。游戏的核心是“配种”系统,可将超过 500 种怪物进行组合,培育出独特的强大伙伴。你将探索充满季节和天气变化的魔界,驯服怪物,组建队伍,踏上成为魔族顶点的冒险之旅。
小说明
例如
同RANK级史莱姆系*龙系 后代结果会出现(史莱姆系)+(龙系)+(父)+(母)
跨RANK级合成后代正常会出现4种分岐+父母
例如 E史莱姆系*G龙系 后代结果会出现(E史莱姆系)+(G史莱姆系)+(E龙系)+(G龙系)+(父)+(母)
例如
要合成E级怪 使用通用配方合成需要父母任一E级 或 使用指定配方
不使用E级怪合成/指定配方 则永远不会合到E级怪
表格会分开收录各体系
通用配方 野外可抓 (指定配方) (仅限孵蛋)
其他 则为指定配方/其他渠道获得 不存在共通素材合成
动漫都市内置菜单 0.5.0中文版378.0M / 中文 / 0.5.0中文版
下载辉烬最新版本 1.0.0官方正版1.61G / 中文 / 1.0.0官方正版
下载花亦山心之月安卓版 1.8.4最新版1.08G / 中文 / 1.8.4最新版
下载天启圣源手游 1.01.053安卓版562.2M / 中文 / 1.01.053安卓版
下载天启圣源九游最新版 1.01.053安卓版562.2M / 中文 / 1.01.053安卓版
下载英雄联盟手游台服最新版本(激斗峡谷) 6.2.0.8711安卓版881.9M / 多国语言[中文] / 6.2.0.8711安卓版
下载怪兽8号手游官方版(KAIJU NO. 8 THE GAME) 1.2.2安卓版130.0M / 多国语言[中文] / 1.2.2安卓版
下载边境隔离模拟器手机版(Quarantine Simulator 3D) 0.0.3.1最新版209.8M / 中文 / 0.0.3.1最新版
下载鬼谷八荒手游 1.1.277最新版1.54G / 中文 / 1.1.277最新版
下载三国志幻想大陆最新版本 6.1.31安卓版771.3M / 中文 / 6.1.31安卓版
下载漫威蜘蛛侠迈尔斯3无限金币版(Spider Fighter 3) 3.46.20安卓版334.2M / 英文 / 3.46.20安卓版
下载幻境修仙游戏 0.8.91安卓版175.5M / 中文 / 0.8.91安卓版
下载辰东群侠传游戏 2.0.20最新版本165.1M / 中文 / 2.0.20最新版本
下载魂器学院手游 12.40最新版1.94G / 中文 / 12.40最新版
下载邂逅在迷宫手游 2.5.44最新版本1.11G / 中文 / 2.5.44最新版本
下载盛世天下手游安卓版 1.0.3.8版本401.2M / 中文 / 1.0.3.8版本
下载刺客信条连接最新版(Hitman GO) 1.16.8安卓版491.8M / 中文 / 1.16.8安卓版
下载不存在的你和我手机移植版 1.1.9安卓版721.5M / 中文 / 1.1.9安卓版
下载英雄联盟手游体验服 6.3.0.9012最新版本1.22G / 中文 / 6.3.0.9012最新版本
下载王者荣耀国际服最新版2025(Honor of Kings) 11.1.1.4安卓版537.2M / 英文 / 11.1.1.4安卓版
下载王者荣耀全球国际服最新版(Honor of Kings) 11.1.1.4安卓版537.2M / 英文 / 11.1.1.4安卓版
下载约翰尼博纳瑟拉的复仇3汉化版 1.03安卓版126.0M / 中文 / 1.03安卓版
下载星之救世主手游(StarSavior) 0.0.1709901安卓版110.2M / 其他 / 0.0.1709901安卓版
下载这是警察2无限金币版 1.0.24中文版685.1M / 英文 / 1.0.24中文版
下载卡米的旅途国际服最新版 0.3.1安卓版3.17G / 中文 / 0.3.1安卓版
下载巴西卡车司机在线国际服最新版 0.1.69安卓版420.8M / 英文 / 0.1.69安卓版
下载巴士模拟X多人手机版 5.0最新版251.9M / 中文 / 5.0最新版
下载珍妮的线索小侦探中文版(Jenny LeClue) 2.5.1安卓版1.33G / 中文 / 2.5.1安卓版
下载我独自生活免广告最新版本 2.1.1安卓版179.4M / 中文 / 2.1.1安卓版
下载盗梦英雄2幻野官方版本 1.000.036中文版848.1M / 中文 / 1.000.036中文版
下载哈利波特霍格沃茨之谜内置修改器版 6.7.3中文版163.2M / 中文 / 6.7.3中文版
下载Pine情与逝手游 1.4.1中文版980.6M / 中文 / 1.4.1中文版
下载秦皇汉武九游官方版 1.3.9最新版490.1M / 中文 / 1.3.9最新版
下载灵魂摆渡人手游安卓版(Spiritfarer) 1.5.9最新版1.36G / 中文 / 1.5.9最新版
下载东方归言录国际版最新版本(Touhou LostWord) 1.44.0安卓版131.8M / 英文 / 1.44.0安卓版
下载英雄联盟手游台服最新版本(激斗峡谷) 6.2.0.8711安卓版881.9M / 多国语言[中文] / 6.2.0.8711安卓版
下载深空之眼手游 v0.303.501最新版1.71G / 中文 / v0.303.501最新版
下载隋唐英杰传游戏最新版 100.19.0安卓版904M / 中文 / 100.19.0安卓版
下载航海王热血航线九游客户端 1.25.1安卓版1.70G / 中文 / 1.25.1安卓版
下载艾诺迪亚4内置菜单版(Inotia4) 1.3.7中文版46.3M / 中文 / 1.3.7中文版
下载柱子英雄手游 1.1.12安卓版478.0M / 中文 / 1.1.12安卓版
下载野蛮人进化小游戏 1.0.0安卓版10.0M / 中文 / 1.0.0安卓版
下载公主连结re:dive游戏 7.7.2最新版本1.90G / 中文 / 7.7.2最新版本
下载青云传2023最新版 15.1.2安卓版286.6M / 中文 / 15.1.2安卓版
下载action对魔忍内置修改器 2.8.41破解版2.31G / 多国语言[中文] / 2.8.41破解版
下载DungeonMaker(地牢制造者最新破解版无限资源) 1.11.24全英雄142.5M / 中文 / 1.11.24全英雄
下载多宝修仙 1.08安卓版10.3M / 中文 / 1.08安卓版
下载魔法禁书目录九游版本 2.2.0最新版本1.95G / 中文 / 2.2.0最新版本
下载无法触碰的掌心内购破解版 2.01.38安卓版311.5M / 中文 / 2.01.38安卓版
下载不一样传说(新玩家)无限献祭物 1.5.3破解版6.1M / 中文 / 1.5.3破解版
下载转生成为史莱姆魔物之王作弊器版 1.8最新版1.56G / 中文 / 1.8最新版
下载地牢制造者最新破解版 1.11.17无敌版140M / 中文 / 1.11.17无敌版
下载少侠快出招 1.0.0官方版259.3M / 中文 / 1.0.0官方版
下载飞仙觉醒 1.0.20官方版246.0M / 中文 / 1.0.20官方版
下载龙符天祭 1.0.10最新版352.3M / 中文 / 1.0.10最新版
下载幻剑寻仙 1.1.0官方版624.4M / 中文 / 1.1.0官方版
下载墨武江山(中国风仙侠) 1.0最新版246.6M / 中文 / 1.0最新版
下载不败武侠 1.30.3.0最新版46.7M / 中文 / 1.30.3.0最新版
下载普通的我与非同寻常的朋友 v1.0.390.3M / 中文 / v1.0.3
下载重生传奇手游最新版 1.0.6安卓版144.9M / 中文 / 1.0.6安卓版
下载野蛮人进化小游戏 1.0.0安卓版10.0M / 中文 / 1.0.0安卓版
下载传奇MUD模拟器游戏 1.0安卓版本23.9M / 中文 / 1.0安卓版本
下载王者荣耀国际服最新版2025(Honor of Kings) 11.1.1.4安卓版537.2M / 英文 / 11.1.1.4安卓版
下载九界神域手游安卓版 1.28.5最新版本728.4M / 中文 / 1.28.5最新版本
下载兄弟传说 2.1.0安卓版189.6M / 英文 / 2.1.0安卓版
下载火影女忍者训练师汉化版手游 0.7.4安卓版104.8M / 中文 / 0.7.4安卓版
下载万古仙道 1.0.12安卓版68.4M / 中文 / 1.0.12安卓版
下载未变异者手机版中文版 0.163安卓版145.8M / 中文 / 0.163安卓版
下载崽崽国际版官方版(ZEPETO) 4.4.100安卓版173.8M / 中文 / 4.4.100安卓版
下载天尊小极品 1.0.1安卓版135.8M / 中文 / 1.0.1安卓版
下载原神国际服最新版(Genshin Impact) 6.0.0_36598533_36939763安卓版360.5M / 中文 / 6.0.0_36598533_36939763安卓版
下载我的世界国际版破解版内置修改器 1.19.0.26无敌版213.8M / 中文 / 1.19.0.26无敌版
下载原神小米服 5.3.0_29183395_29332470安卓版341.3M / 中文 / 5.3.0_29183395_29332470安卓版
下载江湖风云录折相思版破解版 5.48最新版37.0M / 中文 / 5.48最新版
下载方舟生存进化破解版FF作弊菜单 2.0.29最新版2.25G / 中文 / 2.0.29最新版
下载当代人生最新版本 1.9.1安卓版539.1M / 中文 / 1.9.1安卓版
下载王者精英5V5破解版免广告 2023.06.05最新版72.0M / 中文 / 2023.06.05最新版
下载恐怖躲猫猫2正版 2.4.0安卓版160.0M / 中文 / 2.4.0安卓版
下载缘之空游戏手机中文版 2021.01.08.14汉化版1.40G / 中文 / 2021.01.08.14汉化版
下载以闪亮之名新马服最新版 1.2.602安卓版2.45G / 中文 / 1.2.602安卓版
下载王者荣耀前瞻版体验服 11.11.1.14安卓版454.9M / 中文 / 11.11.1.14安卓版
下载蔚蓝档案国际服最新版 1.82.376243中文版163.0M / 中文 / 1.82.376243中文版
下载光遇官方正版 0.14.7最新版2G / 中文 / 0.14.7最新版
下载修仙掌门模拟器破解版内置修改器 1.2.22最新版49.4M / 中文 / 1.2.22最新版
下载王者荣耀星之破晓官方正版 1.210.105中文版1.90G / 中文 / 1.210.105中文版
下载原神b服最新版 6.0.0_36598533_36939763安卓版401.9M / 中文 / 6.0.0_36598533_36939763安卓版
下载亡灵杀手夏侯惇内购破解版 3.5.0安卓版52.7M / 中文 / 3.5.0安卓版
下载修真模拟器破解版无限灵力不减反增 1.0.7全无限版39.8M / 中文 / 1.0.7全无限版
下载城市英雄火柴人手游 1.0.0安卓版97.5M / 中文 / 1.0.0安卓版
下载口袋妖怪-漆黑的魅影EX-BW内置作弊版 5.0安卓版12.7M / 中文 / 5.0安卓版
下载大千世界手机版内置修改器 9.102最新版296.7M / 中文 / 9.102最新版
下载王者荣耀全球国际服最新版(Honor of Kings) 11.1.1.4安卓版537.2M / 英文 / 11.1.1.4安卓版
下载王者荣耀国际服体验服官方正版(Honor of Kings-Beta) 11.10.2.1最新版523.3M / 中文 / 11.10.2.1最新版
下载王者荣耀手游官方正版 11.1.1.15安卓版1.94G / 中文 / 11.1.1.15安卓版
下载
热门评论
最新评论