《杨家将演义》重塑经典策略战棋!杨业、穆桂英等数十位特色武将集结,杨家枪、五郎八卦棍等专属技能还原战力巅峰。关卡融入地形机关、守城武器搭建,需活用兵种相克与伏兵战术,搭配功勋商店养成、装备自动升级系统轻量化成长。休闲 / 玩家 / 噩梦三难度可选,单挑触发、对话彩蛋解锁稀有奖励,伪随机机制考验排兵布阵。奸臣潘仁美背后使绊,辽军大军压境,唯有精准卡位、资源统筹,才能在金沙滩、天门阵等战役中扭转战局,续写杨门忠烈传奇!

一、【剧情模式】出场角色
杨业:属于初期较为强力的角色,但因剧情原因会在较早的时候便离队退场,初期依靠自动增加攻击力BUFF的特技,可以作为一个过渡输出。
杨延嗣(重要):游戏的主角。在一线时退场较早,不过二线是贯穿全局的主要人物。如果想攻略二线可以进行重点培养。属于物理输出的顶点,建议商城购买一件战神戒指,和皮肤武神,这样为性价比最高的选择。
杨延昭:六郎需要吃一定的培养资源,看个人喜好是否重点培养,在剧情里前中期是比较重要的角色,且拥有个人关卡,如果一点都不培养的话会造成卡关的情况。
杨延德:自带致命一击,前期非常好用,可以选择佩戴一些强力装备,不过也是会较早离队,不建议重点培养。
杨延顺(重要):作为队伍里唯一一个奶妈角色,升到三阶拥有输送+回归的神技,属于必不可少的角色之一,可以进行资源培养,提高生存能力与机动力。
柴敢(重要):剧情模式割草角色,购买皮肤【神威之嚎】后输出能力大增,唯一的缺点是移动力不足。
周灵(重要):作为我军唯一的道士,且在一二线同与柴敢一直战斗到最后。是我军必要的控制角色和辅助输出。使用皮肤【乾坤】后,甚至可以变为法师肉坦的存在,对挑战关也有奇效。
王贵:中庸属性角色,步兵坦克。在有皮肤【镇压者】后发生质变,增加了输出和防御。可看资源选择是否培养。
孟良:孟良的定位较为尴尬,与王贵冲突,所有两者选其一进行培养。
焦赞:山贼在游戏中不是特别突出,故焦赞的存在较为尴尬,但是自带降防光环,当个啦啦队还是没有问题的。
岳胜:重骑兵,自带真伤和无反攻击,在剧情模式中稍加培养还是有一定输出的,可略微培养。
杨排风:由于一线有落单剧情,杨排风还是要注意培养的,在使用转职【烧火丫头】后能够增加攻击范围,自身特技也不弱,喜欢的可以进行培养。
杨春花(重要):八妹,步弓的神,抛开防御较差外,是个合格的远程步兵手,可着重培养。
杨秋菊(重要):九妹,yyds。弓骑兵的顶点,在使用转职【炽日游侠】后发生质变,非常强力,大佬平民都喜欢用的角色。
柴美容(重要):咒术师,可习得大量法术,可进行辅助可进行法术输出,是我军比较重要的一个角色。喜欢法系的同学可进行培养。
杜金娥(重要):输出较柴美容略低,但是优在天气限制和移动力上,也可进行培养。
穆桂英:游戏中名气大于实力,由于出场较晚,故很少有人进行培养。但是全屏增益光环也使穆桂英上场的频率不会太低。
二、游戏基础设定
自动升级:《杨家将演义》为装备自动升级模式,装备跟随人物的等级提升而提升,人物提升5级,装备提升1级。目前人物最大等级为61级,装备位13级。
难度说明:
休闲初始难度:敌军属性-10%
玩家初始难度:敌军属性5%
困难初始难度:敌军属性30%
噩梦初始难度:敌军属性30%,且习得额外特技
特殊:
受死难度:敌军属性100%,且习得大量额外特技
天魔模式:敌军所有兵种改变,习得额外法术,且剧情模式中会有天魔精英出现。
周目难度:每通过一个周目,敌军属性增加10%,在达到20%时为可继承的周目。
举例:
休闲三周目时,敌军属性为10%,但当三周目通过便涨到20%,变为可继承,故在休闲三周目时的资源便可已经继承到下一周目。每周目会丢弃一把蟠龙枪与黄金铠。
当敌军属性加成达到60%时,会自动进入噩梦难度。
当敌军属性加成达到100%时,会自动进入地狱难度。
功勋兑换:剧情模式中每通一关会获得对应的功勋值,使用功勋值可在当前存档下进行道具兑换。
功勋值的获得与难度相关,难度越高,每关获得的功勋值越高。
休闲难度:每关获得2000功勋值。
玩家难度:每关获得4000功勋值。
困难难度:每关获得6000功勋值。
噩梦难度:每关获得8000功勋值。
三、基础兵种地形适应力
此处只展示各角色的基础兵种地形适应,一转二转的地形适应力不予展示。
地形适应力为各个兵种在对应地形上能够发挥的属性值。
例如:战神的攻击力为100,在山地下110%的地形适应力会额外加成10%属性,故攻击力变为110。

四、杨家属性提档
基本说明:在培养人物时,根据人物当前五维数值会进行一个评级(档位),根据评级不同,人物每升一级增加的属性值也不同。(成长数值)人物的五维数值越高,档位越高。

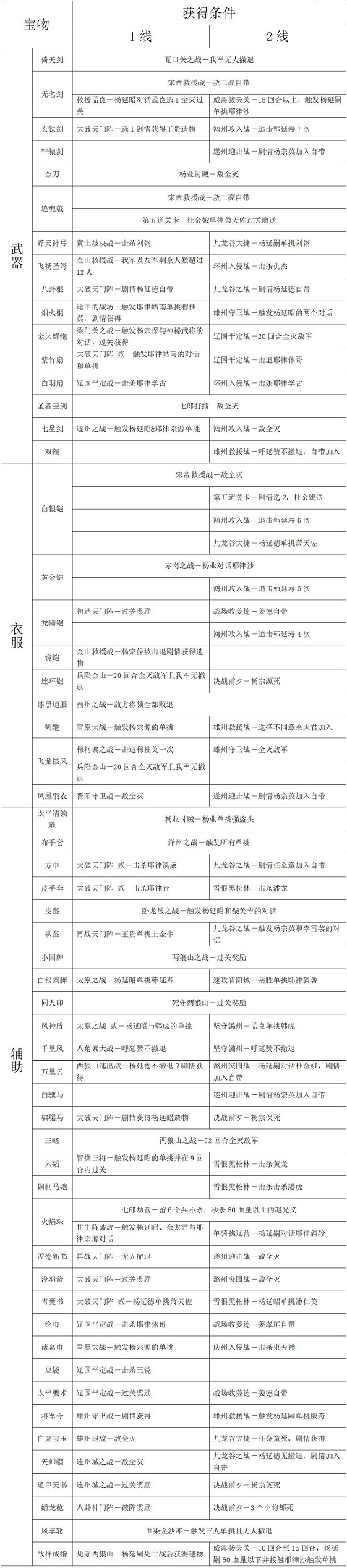
五、杨家一二线宝物获得简要总结
剧情模式中获得宝物的简要条件,对比一线与二线的难度可自行选择攻略路线。

热门评论
最新评论